

【日地空間物理學(第二版)】(上册)
《日地空間物理學(第二版)上册日球層物理》系統地敘述了發生在日地空間(日球層和磁層)中的各種物理過程及其基本理論、探測結果和研究方法,《日地空間物理學(第二版)上册日球層物理》分為上册、下册。
上册簡要介紹日球層的主要物理過程,包括太陽大氣、太陽風、行星際激波和行星際空間中的高能粒子、地球弓形激波、地球磁層形成以及太陽風與其他行星、彗星、月球以及銀河風的相互作用。
目錄
再版前言
第一版前言
第1章太陽大氣1
1.1太陽概況1
1.1.1太陽結構1
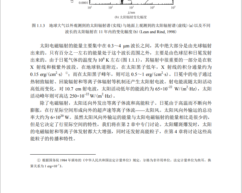
1.1.2太陽輻射2
1.1.3太陽的能量來源及內部能量的輸運4
1.1.4太陽磁場4
1.2光球5
1.2.1光球能量的輻射傳輸6
1.2.2吸收線8
1.2.3米粒組織9
1.2.4超米粒組織9
1.2.5振盪10
1.3色球和過渡區11
1.3.1色球的輻射特徵11
1.3.2過渡區的輻射特徵15
1.3.3網絡組織19
1.3.4針狀物20
1.3.5過渡區爆發事件21
1.4日冕22
1.4.1日冕的電磁輻射22
1.4.2日冕的密度、溫度和磁場24
1.4.3日冕的結構27
1.4.4太陽大尺度磁場30
1.4.5冕洞31
1.5太陽黑子與活動區35
1.5.1太陽黑子的觀測特徵35
1.5.2太陽黑子數和太陽活動11年週期39
1.5.3太陽黑子週期的理論解釋42
1.5.4太陽活動區及其演化44
1.6太陽耀斑48
1.6.1耀斑的多波段觀測49
1.6.2耀斑的能量積累和釋放52
1.6.3耀斑模型與磁重聯54
1.6.4耀斑加熱和色球蒸發58
1.6.5耀斑爆發時的射電頻譜特徵60
1.6.6白光耀斑61
1.7日珥和暗條63
1.7.1日珥的多波段觀測64
1.7.2日珥的分類64
1.7.3日珥的磁場結構68
1.7.4日珥的形成機制71
1.8日冕物質拋射(CME)73
1.8.1 CME的觀測特徵73
1.8.2 CME與耀斑、日珥爆發之間的關係77
1.8.3 CME產生的日冕暗化和大尺度(類)波動現象78
1.8.4 CME的源區及前身結構81
1.8.5 CME爆發模型83
參考文獻90
第2章太陽風101
2.1關於太陽風的理論預測與觀測證實101
2.1.1從日地關係和彗星彗尾活動推測太陽風的存在101
2.1.2超聲速太陽風的理論預測與觀測證實102
2.1.3日球層頂的預測與觀測證實107
2.1.4行星際磁場的理論預測與觀測證實108
2.2太陽風在1 AU處的特性112
2.2.1 1 AU處太陽風的成分112
2.2.2 1 AU處太陽風的數密度、整體流速和溫度113
2.2.3 1 AU處太陽風中的磁場118
2.3太陽風特性的空間變化119
2.3.1太陽風隨日心距離的變化120
2.3.2太陽風隨緯度的變化126
2.4太陽風特性的時間變化134
2.4.1太陽風特性隨卡林頓周的變化134
2.4.2太陽風特性隨活動周的變化137
2.5慢速太陽風中的成分和結構143
2.5.1盔冕流與偽冕流143
2.5.2流介面與日球層電流片147
2.5.3慢速太陽風的成分149
2.6太陽風湍動與微觀動理學過程151
2.6.1湍動功率譜的輪廓、分區與能量占比151
2.6.2太陽風湍動中的阿爾文波153
2.6.3湍動功率譜的徑向演化158
2.6.4多元的湍動功率譜164
2.6.5湍動中的磁流體力學波動和結構171
2.6.6湍動中的動理學波動與耗散加熱175
2.7太陽風理論模型的發展184
2.7.1太陽風的球對稱經典熱導供能模式184
2.7.2太陽風在超徑向膨脹流管中的加速187
2.7.3熱傳導功能模式解釋高速流的困難189
2.7.4太陽風的阿爾文脈動串級衰减供能模式190
2.7.5含日冕加熱和太陽風加速的太陽風模型193
2.7.6流管非徑向延伸的太陽風模型199
2.7.7阿爾文波衰减與耗散驅動太陽風的二維全球模型201
2.7.8阿爾文波衰减耗散驅動太陽風的三維模型203
參考文獻210
第3章行星際激波與日冕物質拋射221
3.1行星際空間中的磁流間斷面和激波221
3.1.1流體越過間斷面的守恒關係221
3.1.2切向間斷面和接觸間斷面223
3.1.3旋轉間斷面225
3.1.4激波226
3.2空間無碰撞电浆激波235
3.2.1亞臨界激波235
3.2.2超臨界准垂直激波239
3.2.3超臨界准平行激波252
3.3行星際日冕物質拋射(ICME)的觀測特徵265
3.3.1 ICME的局地太陽風及磁場特徵265
3.3.2磁通量繩的觀測與重構270
3.3.3磁雲邊界層272
3.3.4 CME/ICME的偏轉276
3.3.5 CME/ICME的演化追跡280
3.4太陽風中的相互作用區和共轉激波292
3.4.1太陽風中流與流的相互作用292
3.4.2共轉行星際激波294
3.4.3共轉相互作用區296
3.5激波傳播問題的解析分析300
3.5.1爆炸激波和“活塞”激波301
3.5.2激波對和相互作用區305
3.6激波傳播問題的數值模擬307
3.6.1耀斑激波(即日冕物質拋射驅動的激波)傳播的一維問題307
3.6.2耀斑激波傳播的二維問題310
3.6.3太陽風中流與流相互作用的類比計算312
3.7行星際日冕物質拋射複雜傳播過程的觀測與類比321
3.7.1 ICME起源與傳播的類比321
3.7.2激波追趕並穿越磁雲的觀測與類比327
3.7.3多重磁雲的觀測與類比333
參考文獻338
第4章太陽和日球層高能帶電粒子352
4.1帶電粒子的加速機制352
4.1.1費米加速(Fermi Acceleration)352
4.1.2激波加速(Shock Acceleration)353
4.1.3隨機加速(Stochastic Acceleration)361
4.1.4直流電場加速(DC Electric Field Acceleration)362
4.2帶電粒子的輸運364
4.2.1隨機遊走(Random Walk)364
4.2.2高能帶電粒子的擴散與散射365
4.2.3 Parker輸運方程367
4.2.4行星際粒子輸運模型367
4.3銀河宇宙線(Galactic Cosmic Rays)371
4.3.1發現與早期研究371
4.3.2能譜與加速機制372
4.3.3在銀河系中的輸運373
4.3.4在日球層內的輸運374
4.3.5調製週期376
4.3.6宇宙線電子377
4.4异常宇宙線(Anomalous Cosmic Rays)379
4.5太陽高能粒子(Solar Energetic Particles)382
4.5.1漸變型SEP 385
4.5.2太陽高能電子388
4.5.3富含3He SEP 396
4.6太陽風超熱粒子(Solar Wind Suprathermal Particles)399
4.6.1太陽風超熱離子399
4.6.2太陽風超熱電子403
4.7能量暴粒子(Energetic Storm Particles)408
參考文獻412
第5章太陽風與地球的相互作用417
5.1太陽風與地球磁層相互作用的觀測417
5.1.1磁層頂的觀測417
5.1.2弓形激波的觀測419
5.2磁層頂的形成理論420
5.2.1鏡像磁偶極子421
5.2.2三維磁層頂比特形的計算422
5.2.3計算結果與實測比較430
5.3太陽風在磁鞘中的繞流434
5.3.1大馬赫數條件下氣體動力學模式434
5.3.2激波位置和磁鞘中的流動436
5.3.3磁鞘磁場439
5.3.4解的自洽問題440
5.3.5理論計算與實測比較442
5.4弓形激波結構444
5.4.1無碰撞弓形激波444
5.4.2弓形激波結構447
參考文獻457
第6章太陽風與其他行星、彗星和月球的相互作用462
6.1太陽風與具有內禀磁場行星相互作用(水星、木星、土星、天王星和海王星)465
6.1.1水星磁層466
6.1.2木星磁層470
6.1.3土星磁層476
6.1.4天王星和海王星磁層480
6.2太陽風與非磁化行星相互作用(金星和火星)482
6.2.1太陽風與金星的相互作用484
6.2.2太陽風與火星的相互作用488
6.2.3太陽風與泰坦的(Titan,土衛六)相互作用493
6.3太陽風與彗星以及其他噴氣小天體的相互作用495
6.3.1彗星電離層498
6.3.2太陽風與哈雷彗星相互作用500
6.3.3太陽風與活躍的彗星相互作用:軟X-RAY發射501
6.3.4太陽風與不活躍的彗星相互作用:低頻波發射503
6.4太陽風與月球相互作用504
參考文獻509
第7章太陽風與銀河星際風的相互作用513
7.1日球層動態擾動及其外邊界的影響514
7.2日球層中的拾起離子515
7.3异常宇宙線加速519
7.4日球層邊界與能量中性原子522
7.5太陽系內銀河系星際介質的成分527
參考文獻529
索引530
書摘插畫






-------------------------------------------------------------------------------

【日地空間物理學(第二版)】(下册)
內容簡介
《日地空間物理學(第二版)下册·磁層物理》系統地敘述了發生在日地空間(日球層和磁層)中的各種物理過程及其基本理論、探測結果和研究方法,《日地空間物理學(第二版)下册·磁層物理》分為上册、下册。
下册介紹磁層中的主要物理過程,包括磁層电浆和高能粒子、磁層中的波動、磁層亞暴和磁暴,以及日地相關現象和空間电浆的理論描述。
目錄
目錄
再版前言
第一版前言
第8章地球磁層中的場和电浆1
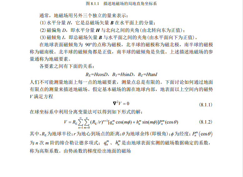
8.1磁層中的磁場2
8.1.1地球基本磁場2
8.1.2偶極子場和地磁座標5
8.1.3磁層磁場與電流體系9
8.1.4地球表面磁場的周日變化14
8.1.5電離層電導率和發電機理論16
8.1.6地磁活動指數21
8.2磁層中的电浆25
8.2.1电浆邊界層25
8.2.2極尖區电浆28
8.2.3电浆幔和低緯邊界層30
8.2.4电浆片31
8.2.5电浆層33
8.2.6其他电浆區域36
8.3極光粒子沉降36
8.3.1極光和極光橢圓36
8.3.2極光與電子和質子沉降42
8.3.3日側(向陽面)極光46
8.3.4極光與場向電流47
8.4磁層電場和磁層电浆對流49
8.4.1極區電場分佈和場向電流49
8.4.2對流電場和旋轉電場54
8.4.3磁層电浆對流與电浆層邊界層56
8.4.4磁層电浆對流和極區電離層電流的耦合60
8.4.5磁層內場向電流的來源與磁層-電離層耦合62
8.4.6極光區的場向電流與Knight關係66
8.4.7赤道面內對流運動和極區電離層內的電流分佈的自洽解71
8.4.8磁層电浆在子午面內的對流75
8.5磁層电浆對流驅動模式76
8.5.1太陽風粒子動量和能量向磁層內的輸運76
8.5.2重聯磁層模式77
8.5.3黏性驅動磁層模式83
8.6磁層頂和磁尾中性片的內部結構86
8.6.1磁層頂結構的觀測86
8.6.2單粒子軌道理論預計的磁層頂結構89
8.6.3电浆動理論預計的磁層頂結構92
8.6.4磁層MHD重聯理論95
8.6.5磁層頂通量傳輸事件和動態重聯103
8.6.6磁層頂非對稱磁重聯107
8.6.7磁層頂和磁尾無碰撞磁重聯109
參考文獻117
第9章地球磁層中捕獲的高能粒子(輻射帶)128
9.1帶電粒子在地磁場中的運動130
9.1.1帶電粒子在偶極子磁場中的運動131
9.1.2帶電粒子在實際磁層磁場中的運動135
9.2磁層的不變數座標和輻射帶的描述140
9.2.1關於捕獲粒子的劉維定理140
9.2.2不變數座標和捕獲粒子的通量圖142
9.2.3輻射帶質子149
9.3捕獲粒子的擴散157
9.3.1寢漸不變數的破壞,粒子的擴散和沉降157
9.3.2投擲角擴散159
9.3.3徑向擴散170
9.4輻射帶平衡結構的理論計算181
9.4.1輻射帶電子的平衡分佈181
9.4.2輻射帶質子的平衡分佈184
9.5南大西洋异常區185
9.6輻射帶的動態變化189
參考文獻192
第十章地球磁層中的波動與波-粒相互作用196
10.1磁鞘中的波動及其向磁層中的傳輸199
10.1.1磁鞘中的波動199
10.1.2磁鞘中的波動向磁層內的傳輸200
10.2磁層頂鄰近區域的波動203
10.2.1在磁層頂的鄰近區域磁場和電場起伏的觀測203
10.2.2磁層頂的Kelvin-Helmholtz不穩定性208
10.2.3磁層頂鄰近的離子迴旋不穩定性210
10.2.4磁層頂鄰近的低混雜漂移不穩定性216
10.3磁層中的超低頻波(地磁脈動)224
10.3.1地磁脈動的分類及主要的觀測結果224
10.3.2在單色外源作用下磁層內Alfvén波的共振激發238
10.3.3在寬頻帶外源作用下在电浆層頂激發的表面波241
10.3.4離子迴旋不穩定性激發的波動(EMIC波)244
10.4磁層中的哨聲和甚低頻激發與傳播247
10.4.1哨聲和甚低頻發射的觀測247
10.4.2合聲波與嘶聲波252
10.4.3哨聲在电浆層中的傳播257
10.4.4电浆層嘶聲的准線性理論262
10.5地球磁層超低頻波與能量粒子的相互作用265
10.5.1超低頻波極與粒子共振理論266
10.5.2磁層中超低頻波與能量粒子的相互作用272
10.5.3 ULF波對帶電粒子的快速加速275
10.6磁層中的甚低頻波與粒子相互作用280
參考文獻288
第十一章地磁亞暴與磁暴295
11.1地磁亞暴295
11.1.1亞暴期間的極光觀測296
11.1.2亞暴期間的地磁擾動298
11.1.3場向電流與亞暴電流楔302
11.1.4亞暴過程中的電離層-磁層耦合過程303
11.1.5平行電場與場向電流307
11.1.6亞暴急始的其他觀測特徵309
11.1.7亞暴增長相的觀測特徵314
11.1.8亞暴模型與爭論320
11.2磁暴323
11.2.1磁暴時太陽風能量注入與Burton公式324
11.2.2磁暴總能量與Dessler-Parker-Sckopke關係325
11.2.3磁暴環電流326
11.2.4磁暴的驅動329
11.2.5磁暴的恢復332
11.2.6磁暴的半年變化與Russell-McPherron效應334
11.2.7超强磁暴338
11.2.8磁暴與亞暴的區別340
參考文獻341
第12章日地聯系現象348
12.1與太陽偶發性爆發相關的地球物理現象348
12.1.1概述348
12.1.2電離層突然騷擾352
12.1.3極蓋吸收事件355
12.1.4熱層的磁暴效應356
12.1.5電離層暴365
12.1.6與太陽爆發事件和地球磁暴相關的低層大氣現象374
12.2與太陽自轉和行星際共轉結構相關的地球物理現象378
12.2.1與行星際共轉結構相關的地磁活動378
12.2.2與行星際共轉結構相關的低層大氣現象380
12.3與太陽長期變化相關的地球物理現象381
12.3.1太陽爆發事件引起的地球物理事件發生頻次的太陽周年變化381
12.3.2電離層及上層大氣特性的太陽周年變化383
12.3.3太陽活動與氣象的相關383
12.3.4太陽活動與氣候變遷的相關386
參考文獻388
第13章空間电浆的理論描述393
13.1电浆的定義393
13.2單粒子運動396
13.2.1均勻恒定磁場下的粒子迴旋運動396
13.2.2粒子在均恒磁場與電場下的漂移運動398
13.2.3均恒磁場中外力引起的漂移運動399
13.2.4磁場梯度引起的漂移400
13.2.5磁場曲率引起的漂移401
13.2.6電場時空分佈所帶來的帶電粒子漂移402
13.2.7帶電粒子在緩變磁場中的運動403
13.2.8第一絕熱不變數404
13.2.9第二與第三絕熱不變數406
13.2.10引導中心近似的破壞408
13.3电浆動理論初步410
13.3.1分佈函數的概念411
13.3.2玻爾茲曼方程與弗拉索夫方程413
13.3.3動理論平衡態414
13.3.4电浆振盪與朗道阻尼417
13.3.5粒子分佈函數的矩方程420
13.4磁流體力學簡介422
13.4.1电浆多流體理論422
13.4.2多流體理論所描述的波動423
13.4.3电浆單流體理論426
參考文獻427
索引429
書摘插畫







新竹方**[0920***972] 12分鐘前【日地空間物理學(第二版)】(上下册) - 【日地空間物理學(第二版)】(上下册) 臺北張**[0951***744] 7分鐘前【日地空間物理學(第二版)】(上下册) - 【日地空間物理學(第二版)】(上下册) 嘉義李**[0998***150] 4分鐘前【日地空間物理學(第二版)】(上下册) - 【日地空間物理學(第二版)】(上下册) 新竹陳**[0978***975] 12分鐘前【日地空間物理學(第二版)】(上下册) - 【日地空間物理學(第二版)】(上下册) 基隆符**[0966***873] 4分鐘前【日地空間物理學(第二版)】(上下册) - 【日地空間物理學(第二版)】(上下册) 基隆黃**[0960***813] 15分鐘前【日地空間物理學(第二版)】(上下册) - 【日地空間物理學(第二版)】(上下册) 嘉義張**[0938***164] 12分鐘前【日地空間物理學(第二版)】(上下册) - 【日地空間物理學(第二版)】(上下册) 臺中錢**[0988***779] 11分鐘前【日地空間物理學(第二版)】(上下册) - 【日地空間物理學(第二版)】(上下册) 臺中黃**[0920***186] 15分鐘前【日地空間物理學(第二版)】(上下册) - 【日地空間物理學(第二版)】(上下册) 臺中張**[0966***990] 20分鐘前【日地空間物理學(第二版)】(上下册) - 【日地空間物理學(第二版)】(上下册) 嘉義王**[0988***143] 5分鐘前【日地空間物理學(第二版)】(上下册) - 【日地空間物理學(第二版)】(上下册) 桃園劉**[0918***628] 15分鐘前【日地空間物理學(第二版)】(上下册) - 【日地空間物理學(第二版)】(上下册) 基隆方**[0938***748] 5分鐘前【日地空間物理學(第二版)】(上下册) - 【日地空間物理學(第二版)】(上下册) 桃園朱**[0986***670] 7分鐘前【日地空間物理學(第二版)】(上下册) - 【日地空間物理學(第二版)】(上下册) 臺中劉**[0998***999] 11分鐘前【日地空間物理學(第二版)】(上下册) - 【日地空間物理學(第二版)】(上下册) 基隆謝**[0933***792] 4分鐘前【日地空間物理學(第二版)】(上下册) - 【日地空間物理學(第二版)】(上下册) 高雄趙**[0960***788] 15分鐘前【日地空間物理學(第二版)】(上下册) - 【日地空間物理學(第二版)】(上下册) 嘉義謝**[0951***210] 7分鐘前【日地空間物理學(第二版)】(上下册) - 【日地空間物理學(第二版)】(上下册) 臺南孫**[0956***915] 2分鐘前【日地空間物理學(第二版)】(上下册) - 【日地空間物理學(第二版)】(上下册) 基隆柳**[0998***658] 7分鐘前【日地空間物理學(第二版)】(上下册) - 【日地空間物理學(第二版)】(上下册) 新竹李**[0920***814] 25分鐘前【日地空間物理學(第二版)】(上下册) - 【日地空間物理學(第二版)】(上下册) 嘉義方**[0933***314] 25分鐘前【日地空間物理學(第二版)】(上下册) - 【日地空間物理學(第二版)】(上下册) 新竹柳**[0956***992] 12分鐘前【日地空間物理學(第二版)】(上下册) - 【日地空間物理學(第二版)】(上下册) 新竹周**[0951***676] 2分鐘前【日地空間物理學(第二版)】(上下册) - 【日地空間物理學(第二版)】(上下册) 嘉義王**[0966***980] 25分鐘前【日地空間物理學(第二版)】(上下册) - 【日地空間物理學(第二版)】(上下册) 嘉義錢**[0951***658] 2分鐘前【日地空間物理學(第二版)】(上下册) - 【日地空間物理學(第二版)】(上下册) 新竹方**[0946***755] 20分鐘前【日地空間物理學(第二版)】(上下册) - 【日地空間物理學(第二版)】(上下册) 高雄張**[0938***550] 25分鐘前【日地空間物理學(第二版)】(上下册) - 【日地空間物理學(第二版)】(上下册) 嘉義朱**[0951***121] 20分鐘前【日地空間物理學(第二版)】(上下册) - 【日地空間物理學(第二版)】(上下册) 臺南仲**[0960***939] 11分鐘前【日地空間物理學(第二版)】(上下册) - 【日地空間物理學(第二版)】(上下册) 新北鍾**[0986***505] 25分鐘前【日地空間物理學(第二版)】(上下册) - 【日地空間物理學(第二版)】(上下册) 桃園符**[0933***235] 7分鐘前【日地空間物理學(第二版)】(上下册) - 【日地空間物理學(第二版)】(上下册) 臺南方**[0986***974] 25分鐘前【日地空間物理學(第二版)】(上下册) - 【日地空間物理學(第二版)】(上下册) 臺南吳**[0998***182] 5分鐘前【日地空間物理學(第二版)】(上下册) - 【日地空間物理學(第二版)】(上下册) 桃園趙**[0968***963] 7分鐘前【日地空間物理學(第二版)】(上下册) - 【日地空間物理學(第二版)】(上下册) 新竹方**[0946***103] 半小時前【日地空間物理學(第二版)】(上下册) - 【日地空間物理學(第二版)】(上下册) 高雄李**[0998***474] 15分鐘前【日地空間物理學(第二版)】(上下册) - 【日地空間物理學(第二版)】(上下册) 桃園方**[0938***606] 11分鐘前【日地空間物理學(第二版)】(上下册) - 【日地空間物理學(第二版)】(上下册) 新北張**[0933***858] 11分鐘前【日地空間物理學(第二版)】(上下册) - 【日地空間物理學(第二版)】(上下册) 高雄柳**[0918***608] 7分鐘前【日地空間物理學(第二版)】(上下册) - 【日地空間物理學(第二版)】(上下册) 高雄方**[0920***947] 半小時前【日地空間物理學(第二版)】(上下册) - 【日地空間物理學(第二版)】(上下册) 新北鄭**[0960***312] 25分鐘前【日地空間物理學(第二版)】(上下册) - 【日地空間物理學(第二版)】(上下册) 基隆鄭**[0986***416] 11分鐘前【日地空間物理學(第二版)】(上下册) - 【日地空間物理學(第二版)】(上下册) 臺南朱**[0998***863] 11分鐘前【日地空間物理學(第二版)】(上下册) - 【日地空間物理學(第二版)】(上下册) 新北趙**[0951***957] 4分鐘前【日地空間物理學(第二版)】(上下册) - 【日地空間物理學(第二版)】(上下册) 新竹柳**[0933***100] 25分鐘前【日地空間物理學(第二版)】(上下册) - 【日地空間物理學(第二版)】(上下册) 嘉義李**[0920***114] 12分鐘前【日地空間物理學(第二版)】(上下册) - 【日地空間物理學(第二版)】(上下册) 臺北鍾**[0951***336] 12分鐘前【日地空間物理學(第二版)】(上下册) - 【日地空間物理學(第二版)】(上下册) 高雄黃**[0920***923] 25分鐘前【日地空間物理學(第二版)】(上下册) - 【日地空間物理學(第二版)】(上下册) 嘉義孫**[0998***157] 20分鐘前【日地空間物理學(第二版)】(上下册) - 【日地空間物理學(第二版)】(上下册)
































